
產品型號

ANet-1E2S1系列通信管理機

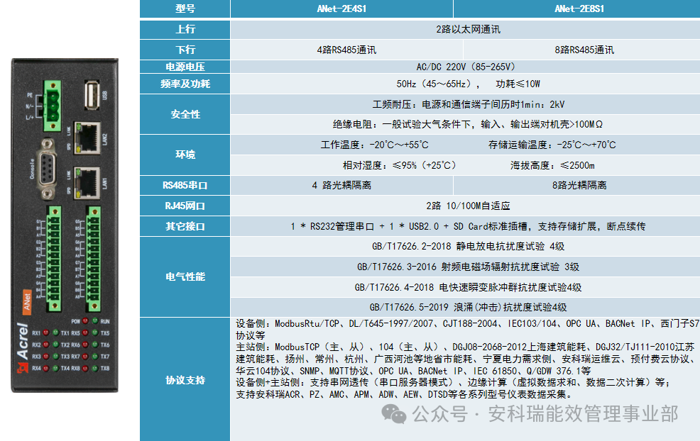
ANet-2E8S1系列通信管理機

ANet-2E4SM模塊化通信管理機-主模塊

ANet-2E4SM模塊化通信管理機-從模塊


ANet-1E2SM通信管理機

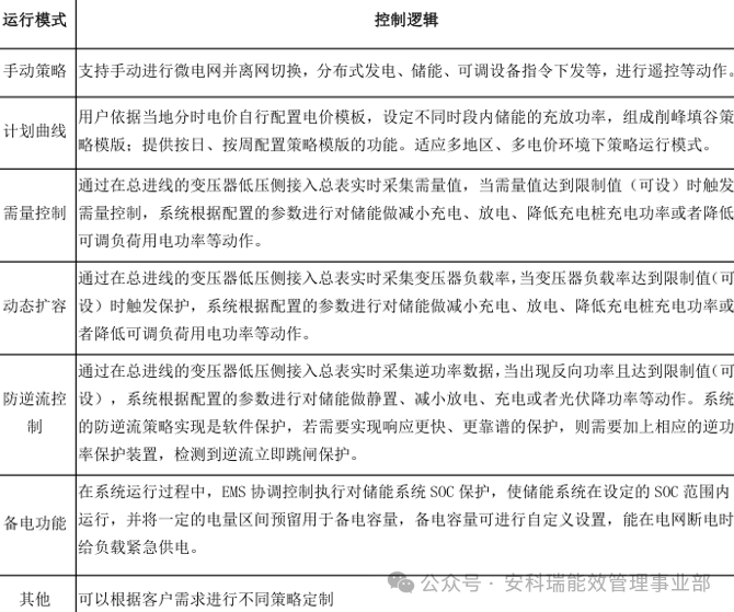
ACCU-100微電網協調控制器


ACCU-100微電網協調控制器策略功能表

ABox1000智能監控主機

ABox數據采集箱


應用場景及解決方案




案例分享

案例1
某公司是一家專注于“互聯網+智慧能源"的創新型科技服務公司,與我司有深入的合作,采購了我司大量軟硬件,通過數據分析為客戶降低工商業用能成本,提高能源使用效率,達到實現節能降耗、安全運行、精細化管理的目標。在這個項目中,數據需同時轉發至我司能耗系統、運維系統,現場不僅有我司設備,還有第三方溫控儀、攝像頭等設備。ANet網關除了可接入我司PZ/ACR/AMC/APM/AEW/ADW以及AM系列綜保外,也可快捷方便的接入協議標準的第三方設備,同時支持4G路由功能,可為攝像頭等其它需聯網的設備提供外網接入。

案例2
某公司是一家綜合性的能源服務公司,通過“互聯網+電力服務"的運營驅動模式,致力于為廣大電力客戶提供變電站托管運維、搶修、供電配套建設、分布式能源并網、儲能技術運用、售電服務等綜合能源服務。
現場使用我司PZ系列+預付費DTSY系列儀表,由于數據采集之后需分兩路上傳至我司能耗云平臺和預付費云平臺,故項目方案采用ANet網關進行數據采集轉發。該項目實現了園區企業先付費后用電的預付費模式,大大改善了園區收費難,企業用戶繳費不方便的問題;電管家客戶通過用電數據的分析,根據區域的照明、UPS電源以及空調設備的用電情況,及時優化用電方案,合理調整用電負荷,不斷改善系統線損,實現節費降耗。


總結

安科瑞ANet系列智能網關,擁有多協議兼容、邊緣計算和遠程管理能力,為配電系統的運維與智能化轉型提供了堅實支撐。通過深入分析其技術特點和應用場景,我們可以看到ANet系列網關在智能電網建設中的重要價值。
ANet系列網關的多協議兼容性解決了工業互聯網標準碎片化問題,實現了不同廠家設備的互聯互通;邊緣計算能力使數據處理和分析任務得以在本地完成,降低了云端負載,提高了系統響應速度;遠程維護功能則大幅降低了系統運維成本,提高了問題處理效率。這些特性使得ANet系列網關在智能電表數據管理、配電自動化、分布式能源監控等多個場景中都能發揮重要作用。